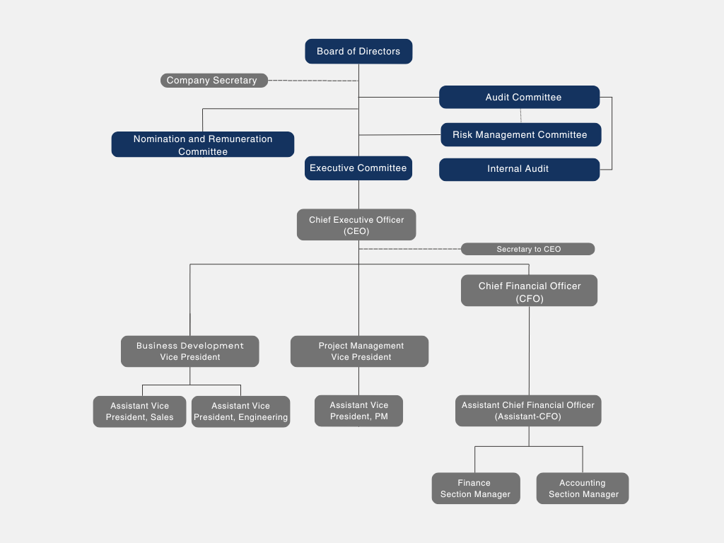
Board of Directors
Mr. Ariyawich Ek-Ularnpun
Chairman / Independent Director
Dr. Wasuchet Sophonsathien
Vice Chairman / Independent Director
Dr. Theerasak Prasitratanaporn
Director / Independent Director
Mrs. Junnipa Sathirapanya
Director / Independent Director
Miss Juthaporn Kateratorn
Director / Independent Director
Mr. Sutee Apichonratanakorn
Director
Mr. Sahatat Trimetsoontorn
Director
Audit Committee
Mr. Ariyawich Ek-Ularnpun
Chairman of Audit Committee / Independent Director
Dr. Theerasak Prasitratanaporn
Member of Audit Committee / Independent Director
Mrs. Junnipa Sathirapanya
Member of Audit Committee / Independent Director
Nomination and Remuneration Committee
Dr. Wasuchet Sophonsathien
Chairman of Nomination and Remuneration Committee / Independent Director
Dr. Theerasak Prasitratanaporn
Member of Nomination and Remuneration Committee / Independent Director
Mr. Sahatat Trimetsoontorn
Member of Nomination and Remuneration Committee
Risk Management Committee
Mr. Sutee Apichonratanakorn
Chairman of Risk Management Committee
Mr. Sahatat Trimetsoontorn
Vice Chairman of Risk Management Committee
Mr. Pheemaphol Munchukangwan
Member of Risk Management Committee
Mr. Wikorn Piyakong
Member of Risk Management Committee
Miss Pornsuk Punyaratyuenyong
Member of Risk Management Committee
Mr. Trirat Ratanachand
Member of Risk Management Committee
Executive Committee
Mr. Sutee Apichonratanakorn
Chairman of Executive Committee
Mr. Sahatat Trimetsoontorn
Vice Chairman of Executive Committee
Mr. Pheemaphol Munchukangwan
Member of Executive Committee
Mr. Wikorn Piyakong
Member of Executive Committee
Miss Pornsuk Punyaratyuenyong
Member of Executive Committee
Mr. Trirat Ratanachand
Member of Executive Committee