EN
เกี่ยวกับเรา
ข้อมูลทั่วไป
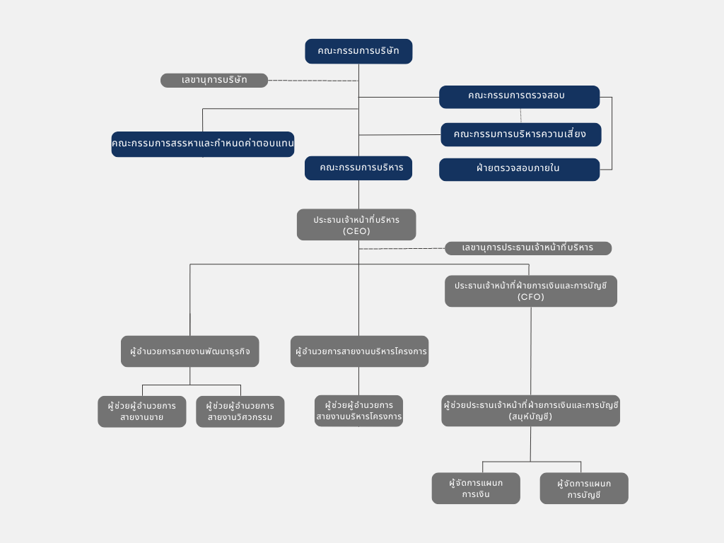
โครงสร้างการจัดการ
กฎบัตร และ นโยบายต่างๆ
โซลูชั่นและบริการของเรา
ธุรกิจจำหน่ายและติดตั้งอุปกรณ์ที่เกี่ยวข้องกับเทคโนโลยีสารสนเทศ และการสื่อสาร
ธุรกิจให้บริการอื่นๆ ที่เกี่ยวข้องกับระบบเทคโนโลยีสารสนเทศ
พันธมิตรหลัก
ลูกค้าของเรา
นักลงทุนสัมพันธ์
ข้อมูลสำคัญทางการเงิน
ข้อมูลสำหรับผู้ถือหุ้น
เอกสารเผยแพร่ของบริษัท
ช่องทางการร้องเรียน
การพัฒนาที่ยั่งยืน
ข่าวสารความเคลื่อนไหว
ร่วมงานกับเรา
EN
คณะกรรมการบริษัท
นายอริยวิชย เอกอุฬารพันธ์
ประธานกรรมการบริษัท/กรรมการอิสระ
ดร.วสุเชษฐ์ โสภณเสถียร
รองประธานกรรมการบริษัท/กรรมการอิสระ
ดร.ธีรศักดิ์ ประสิทธิ์รัตนพร
กรรมการบริษัท/กรรมการอิสระ
นางจันท์นิภา สถิรปัญญา
กรรมการบริษัท/กรรมการอิสระ
นางสาวจุฑาพร เกตุราทร
กรรมการบริษัท/กรรมการอิสระ
นายสุธี อภิชนรัตนกร
กรรมการบริษัท
นายสหทัศน์ ตรีเมธสุนทร
กรรมการบริษัท
คณะกรรมการตรวจสอบ
นายอริยวิชย เอกอุฬารพันธ์
ประธานกรรมการตรวจสอบ/กรรมการอิสระ
ดร.ธีรศักดิ์ ประสิทธิ์รัตนพร
กรรมการตรวจสอบ/กรรมการอิสระ
นางจันท์นิภา สถิรปัญญา
กรรมการตรวจสอบ/กรรมการอิสระ
คณะกรรมการสรรหาและกำหนดค่าตอบแทน
ดร.วสุเชษฐ์ โสภณเสถียร
ประธานกรรมการสรรหาและกำหนดค่าตอบแทน/กรรมการอิสระ
ดร.ธีรศักดิ์ ประสิทธิ์รัตนพร
กรรมการสรรหาและกำหนดค่าตอบแทน/กรรมการอิสระ
นายสหทัศน์ ตรีเมธสุนทร
กรรมการสรรหาและกำหนดค่าตอบแทน
กรรมการบริหารความเสี่ยง
นายสุธี อภิชนรัตนกร
ประธานกรรมการบริหารความเสี่ยง
นายสหทัศน์ ตรีเมธสุนทร
รองประธานกรรมการบริหารความเสี่ยง
นายภีมพล มัญชุกังวาน
กรรมการบริหารความเสี่ยง
นายวิกรณ์ ปิยะคง
กรรมการบริหารความเสี่ยง
นางสาวพรสุข ปุณยรัตน์ยืนยง
กรรมการบริหารความเสี่ยง
นายไตรรัฐย์ รัตนจันทร์
กรรมการบริหารความเสี่ยง
คณะกรรมการบริหาร
นายสุธี อภิชนรัตนกร
ประธานกรรมการบริหาร
นายสหทัศน์ ตรีเมธสุนทร
รองประธานกรรมการบริหาร
นายภีมพล มัญชุกังวาน
กรรมการบริหาร
นายวิกรณ์ ปิยะคง
กรรมการบริหาร
นางสาวพรสุข ปุณยรัตน์ยืนยง
กรรมการบริหาร
นายไตรรัฐย์ รัตนจันทร์
กรรมการบริหาร